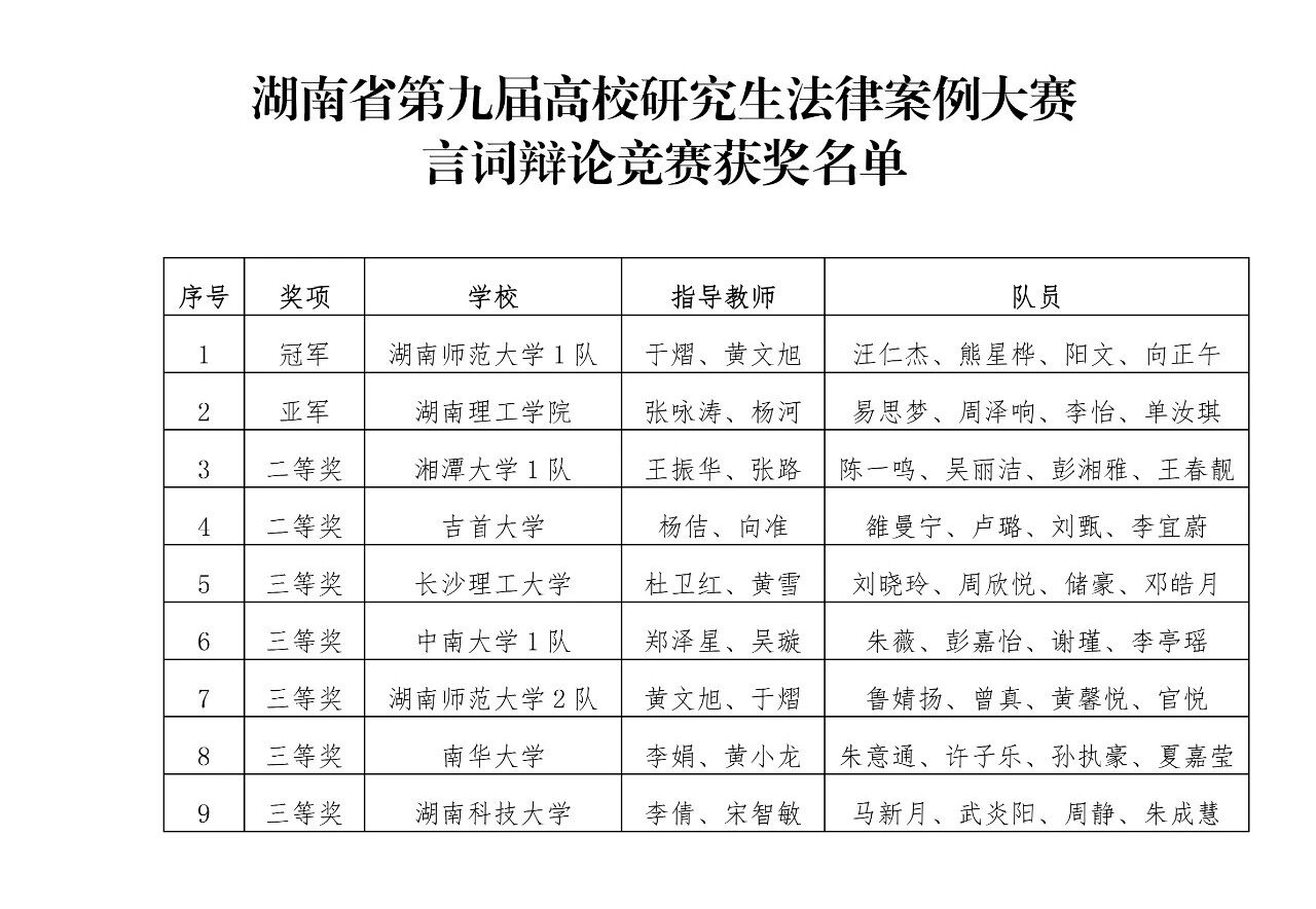
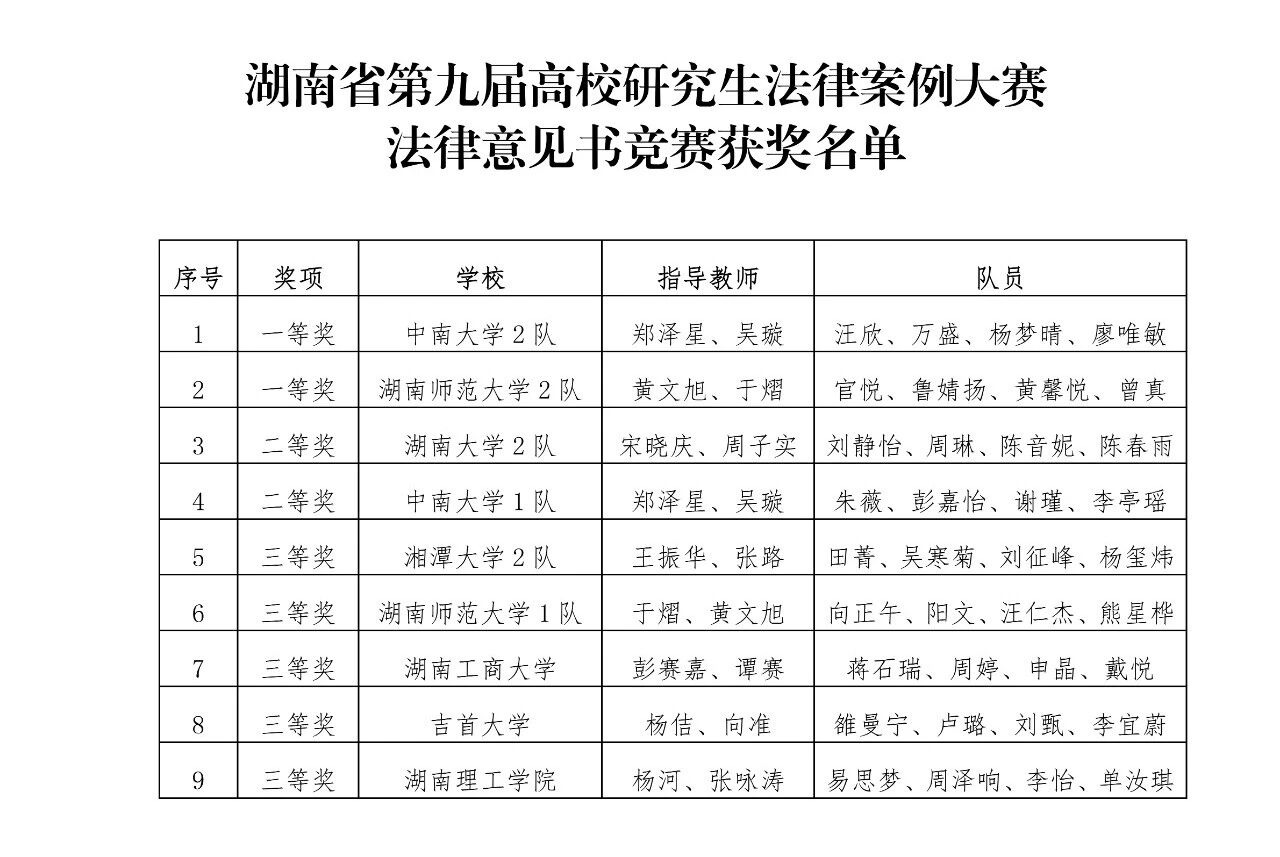
本网讯(通讯员:向芃、严茜)11月15-16日,由湖南省教育厅主办、湖南师范大学承办的湖南省第九届高校研究生法律案例大赛圆满落幕。省内中南大学、湖南大学、湖南师范大学、湘潭大学等13所开设法学(法律)专业硕士点高校的17支队伍参赛(含湖南省委党校,其中中南大学等4所规模较大的高校各有2支队伍参赛),比赛分为“法律意见书竞赛”和“言词辩论竞赛”两个阶段。其中,我校研究生代表队凭借扎实的专业素养和出色的发挥,在言词辩论竞赛中斩获二等奖,并在法律意见书竞赛中荣获三等奖。团队刘甄同学荣获“优秀辩手”个人称号,充分展现了mk体育官网法学研究生的综合实力。获奖名单如下:



本次大赛聚焦法律案例实践应用,吸引省内多所高校mk体育官网研究生队伍同台竞技。mk体育官网代表队队员在杨佶、向准两位老师的悉心指导下积极备赛,围绕民事、刑事典型案例展开多轮深入研讨。队员们以缜密的逻辑思维和流畅的言辞表达,在辩论环节中与对手激烈交锋,赢得了评委的认可。
言词辩论竞赛中,mk体育官网代表队从案例事实梳理、法律条文援引到法理分析论证,层层递进,配合默契。其中,刘甄同学凭借精准的法律适用和清晰的论点陈述,荣获“优秀辩手”,体现了mk体育官网在法学实践教学中的扎实成效。

(图为竞赛现场)
经过激烈角逐,mk体育官网研究生代表队最终在言词辩论和法律意见书双项竞赛中分别荣获二等奖和三等奖。颁奖仪式上,队员们接过荣誉证书,这份成绩不仅是对其赛前刻苦备战与赛场顽强拼搏的最佳褒奖,更是MK体育,MKsports,mk体育官网在研究生创新型人才培养方面的集中展示。
此次参赛成绩彰显了mk体育官网在研究生法律实务能力培养方面的突出成效,学院将继续深化实践教学改革,注重法学理论与案例实践相结合,为法治建设贡献更多吉大力量。

(图为本次参与比赛的人员合影)
一审一校:舒凯
二审二校:向准
三审三校:郑牧民
下一条:【崇德尚法·善治为公学术讲座】邹平学:新时代“一国两制”理论和实践的新发展
【关闭】
